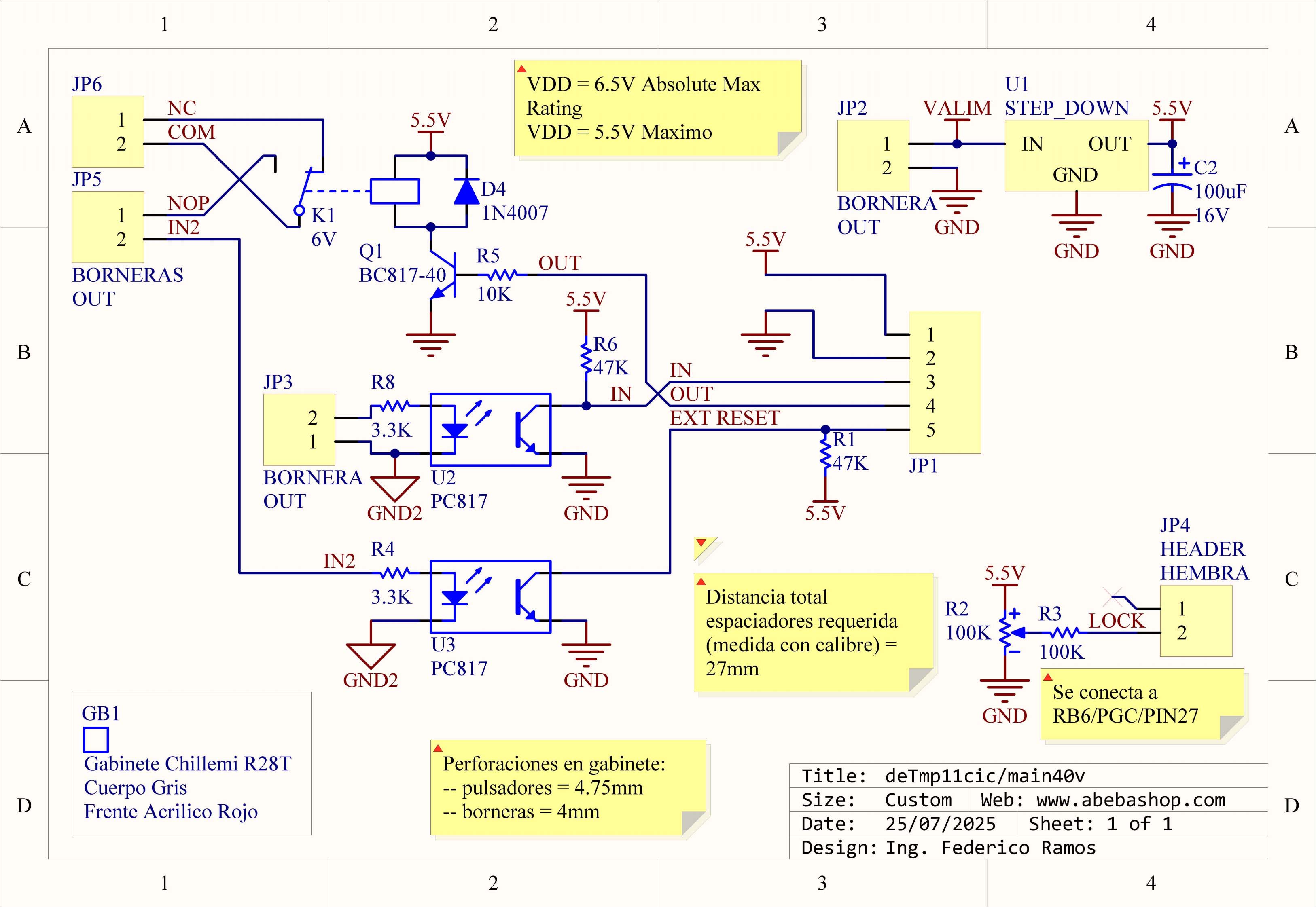
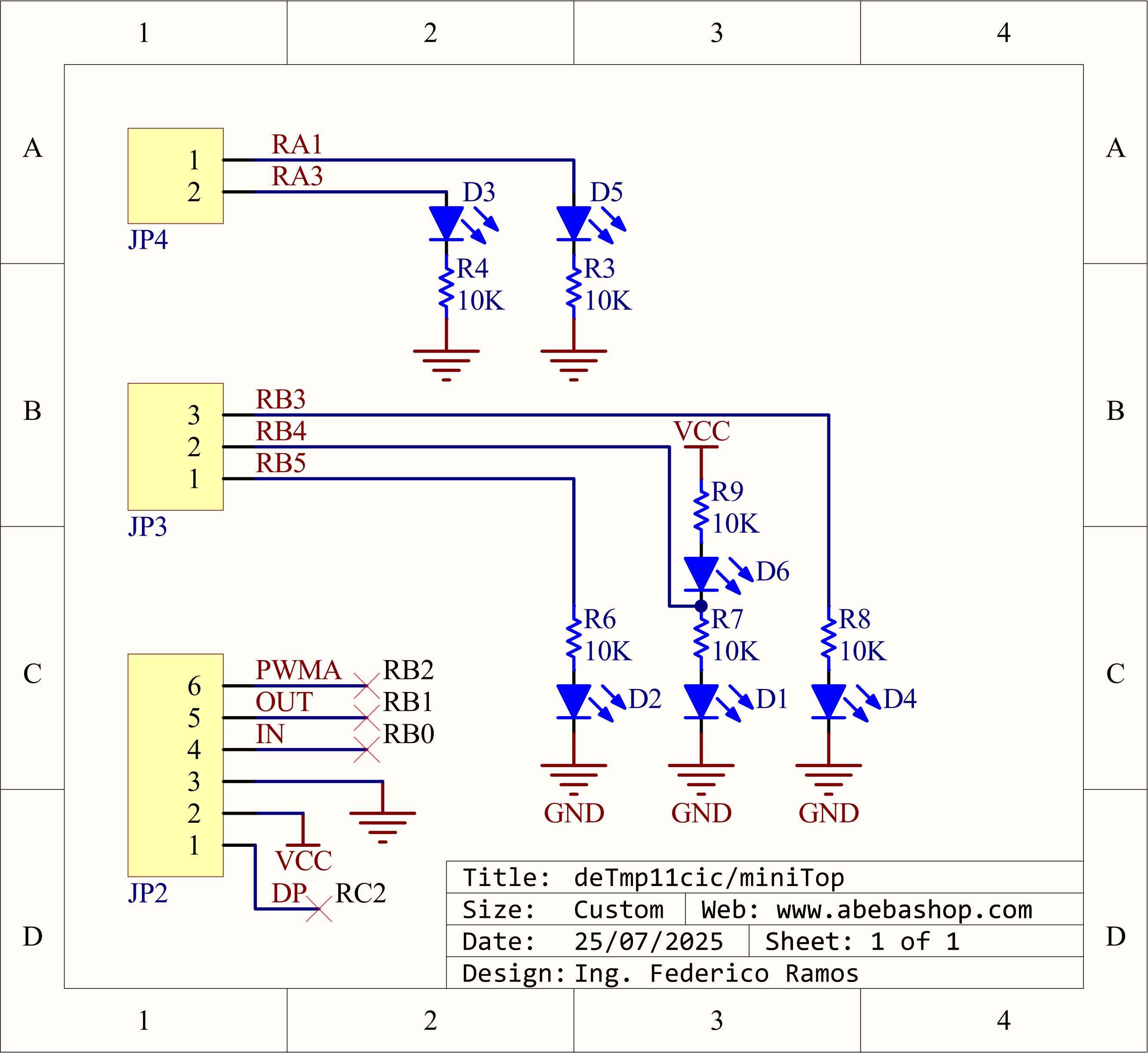
Dispositivo de control periódico.
- Firmware
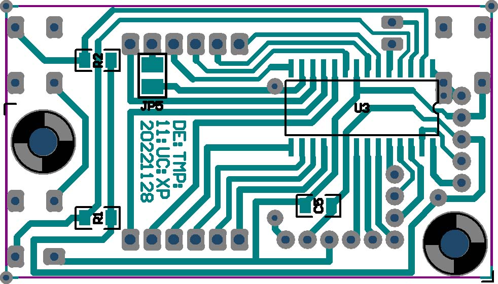
- Pcb diseño altium de varias placas que componen distintas partes.
- Fuente de alimentacion switching step down diseñada aparte en otro proyecto aun no incluido.
Contiene el firmware para ser utilizado en el hw aqui especificado.












